Instance Verification Kit (IVK)
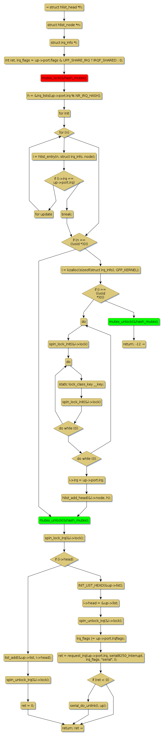
mutex lock @ [45119+24+/linux-3.19-rc1/drivers/tty/serial/8250/8250_core.c]
Instance Signature: hash_mutex
|
The Matching Pair Graph:
|
|
Function Name
|
Control Flow Graph (CFG)
|
Events Flow Graph (EFG)
|
Source Correspondence
|
|
serial_link_irq_chain
|
|
|
[44927+21+/linux-3.19-rc1/drivers/tty/serial/8250/8250_core.c]
|